С¶Öΰ²¹ÜÀí´¦·£·¨¡·Ê×´ÎÁйܴ«Ïú¶ÔÖ±ÏúÐÐÒµµÄÓ°Ï죡¡ª¡ª »ùÓÚоɷ¨Ìõ¶Ô±ÈÓëÐÐҵʵ¼ùµÄÉî¶È½â¶Á
·¢²¼Ê±¼ä:2025-12-14 | ·¢²¼Õߣº ¶«¶«¹¤×÷ÊÒ | ä¯ÀÀ´ÎÊý£º ´Î¡¡¡¡±±¾©åºÍ£¨¹ãÖÝ£©ÂÉʦÊÂÎñËù Éç½»µçÉÌÖÐÐÄÖ÷ÈÎ ³Â±±Ôª
¡¡¡¡ÐÂÐÞ¶©µÄ¡¶Öΰ²¹ÜÀí´¦·£·¨¡·½«ÓÚ2026Äê1ÔÂ1ÈÕÆðÊ©ÐУ¬Ð·¨Ê״ν«´«ÏúÐÐΪÁÐÈëÖΰ²¹ÜÀí·¶Î§£¬ÐÂÔöµÄµÚÈýÊ®ËÄÌõ£¬ÒÔ¡°¾ÐÁô³Í½ä¡±ÎªºËÐĹ¹½¨ÁË´«ÏúÐÐΪµÄÐÐÕþÔðÈÎÌåϵ£¬³¹µ×¸Ä±äÁ˹ýÍù¡°ÐÌÊ´ò»÷Ãż÷¸ß¡¢ÐÐÕþ×·ÔðÁ¦¶ÈÈõ¡±µÄÖÎÀíÀ§¾³¡£±¾ÎÄͨ¹ýоɷ¨Ìõ¶Ô±È£¬ÆÊÎöÆä¶Ô´«ÏúÖÎÀíµÄÍ»ÆÆÐÔ¼ÛÖµÓë¶ÔÖ±ÏúÐÐÒµµÄÉîÔ¶Ó°Ïì¡£
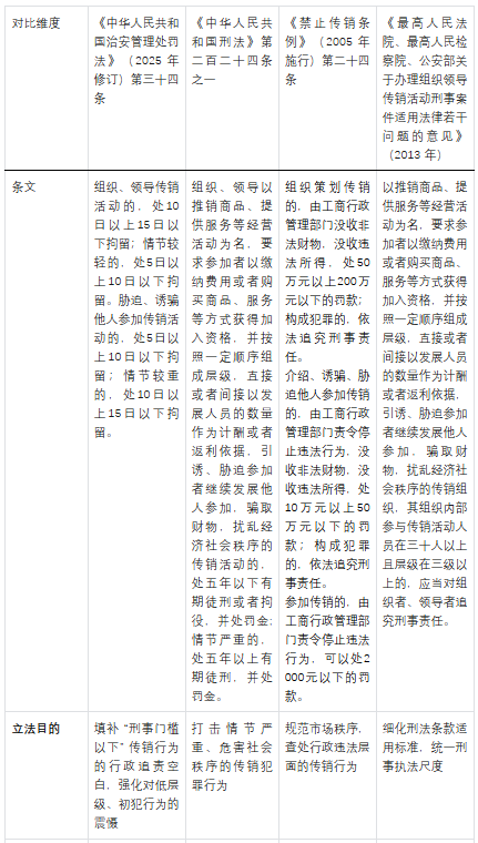
¡¡¡¡µÚÒ»²¿·Ö¡¢Ð¾ɷ¨Ìõ¶Ô±È
¡¡¡¡Ò»¡¢×éÖ¯¡¢Áìµ¼´«Ïú»î¶¯Ïà¹Ø·¨ÂÉ·¨¹æºËÐIJîÒì¶Ô±È±í



¡¡¡¡¶þ¡¢·¨¹æÏνÓÓë²îÒ쾫¼ò½â¶Á
¡¡¡¡£¨Ò»£©¹æÖÆÌݶȣº´Ó¡°ÐÐÕþ - ÐÌÊ¡±ÐγÉÍêÕû³Í½äÁ´Ìõ
¡¡¡¡²ã¼¶»¥²¹£º
¡¡¡¡1.¡¶Öΰ²¹ÜÀí´¦·£·¨¡·µÚÈýÊ®ËÄÌõ¸²¸Ç ¡°µÍ²ã¼¶¡¢³õ·¸ÐÍ¡± ÐÐΪ£¨Èç 2 ¼¶ÒÔÏ¡¢·¢Õ¹ 5 ÈËÒÔÏ£©£¬Ìî²¹¾É·¨ ¡°ÐÌÊÂÃż÷¸ß¡¢ÐÐÕþ×·ÔðÈõ¡± µÄ¿Õ°×£¬½â¾ö ¡°×¥´ó·ÅС¡± ÎÊÌ⣻
¡¡¡¡2.¡¶ÐÌ·¨¡·¼°Ë¾·¨½âÊ;۽¹ ¡°¸ß²ã¼¶¡¢ÑÏÖØÐÍ¡± ·¸×3 ¼¶ 30 ÈËÒÔÉÏ£©£¬´ò»÷´«Ïú×éÖ¯ºËÐĹǸɣ»
¡¡¡¡3.¡¶½ûÖ¹´«ÏúÌõÀý¡·×÷ΪÐÐÕþ»ù´¡·¨¹æ£¬¼È¹æÖÆÈ«Á´Ìõ²ÎÓëÕߣ¬Ò²ÎªÇ°Á½ÕßÌṩÐÐΪ½ç¶¨ÒÀ¾Ý£¨ÈçÈýÀà´«ÏúÐÐΪÁо٣©£¬ÐÎ³É ¡°Öΰ²¾ÐÁô£¨Çᣩ- ÐÐÕþ·£¿î£¨ÖУ©- ÐÌÊ´¦·££¨ÖØ£©¡± µÄÌݶȡ£
¡¡¡¡´¦·£ÀàÐÍ·Ö¹¤£º
¡¡¡¡1.Öΰ²¹ÜÀí´¦·£½öÉè ¡°¾ÐÁô¡±£¬²àÖØÈËÉí×ÔÓÉÕðÉ壬Õë¶ÔÇé½Ú½ÏÇáµÄÎ¥·¨Õߣ»
¡¡¡¡2.¡¶½ûÖ¹´«ÏúÌõÀý¡·½öÉè ¡°·£¿î + ûÊÕÎ¥·¨ËùµÃ¡±£¬²àÖØ²Æ²ú³Í½ä£¬Õë¶Ôδ´ï¾ÐÁô»òÐÌʱê×¼µÄÐÐΪ£»
¡¡¡¡3.¡¶ÐÌ·¨¡·¼°Ë¾·¨½âÊÍ ¡°ÓÐÆÚͽÐÌ + ·£½ð¡± ²¢ÖØ£¬Õë¶Ô·¸×ïÐÐΪ£¬³Í½äÁ¦¶È×îÇ¿¡£
¡¡¡¡£¨¶þ£©ºËÐIJîÒ죺ÐÐΪ½ç¶¨ÓëÔðÈη¶Î§µÄ±ß½ç
¡¡¡¡¡°×éÖ¯Õß¡¢Áìµ¼Õß¡± È϶¨·¶Î§£º
¡¡¡¡1.¡¶Öΰ²¹ÜÀí´¦·£·¨¡·×î¿í·º£¬º¬Öвãе÷¡¢ÐÖúÀÐÂÈËÔ±£»
¡¡¡¡2.¡¶ÐÌ·¨¡·¼°Ë¾·¨½âÊÍ×îÑϸñ£¬½öº¬·¢Æð¡¢¾ö²ß¡¢¹Ø¼ü¹ÜÀí¹Ç¸É£¬ÅųýÆÕͨÐÖúÕߣ»
¡¡¡¡3.¡¶½ûÖ¹´«ÏúÌõÀý¡·½éÓÚÁ½ÕßÖ®¼ä£¬º¬×éÖ¯Õß¡¢Áìµ¼Õß¼°Ìṩ¸¨Öú·þÎñÕß¡£
¡¡¡¡ÐÐΪÈ϶¨µÄ ¡°Á¿»¯±ê×¼¡±£º
¡¡¡¡1.¡¶ÐÌ·¨¡·¼°Ë¾·¨½âÊÍÓÐÃ÷È·Á¿»¯Ãż÷£¨3 ¼¶ 30 ÈË£©£¬Î޴˱ê×¼Ôò²»¹¹³É·¸×
¡¡¡¡2.¡¶Öΰ²¹ÜÀí´¦·£·¨¡·ÎÞÁ¿»¯Ó²Ö¸±ê£¬ÒÔ ¡°ÐÐΪÐÔÖÊ¡±£¨ÈçвÆÈ¡¢ÓÕÆ£©ºÍ ¡°Çé½ÚÇáÖØ¡±£¨ÈçÕë¶ÔÌØÊâȺÌ壩Áé»îÈ϶¨£»
¡¡¡¡3.¡¶½ûÖ¹´«ÏúÌõÀý¡·½öÁоÙÐÐΪÀàÐÍ£¬ÎÞÁ¿»¯±ê×¼£¬Ðè½áºÏ¾ßÌåÇé½ÚÅжϴ¦·£·ù¶È¡£
¡¡¡¡£¨Èý£©Ö´·¨Ïνӣº¶à²¿ÃÅÐͬµÄʵ¼ùÂß¼
¡¡¡¡°¸¼þÒÆËÍ£º
¡¡¡¡1.Êг¡¼à¹Ü²¿ÃŲ鴦´«Ïúʱ£¬Èô·¢ÏÖÐÐΪ´ï¡¶Öΰ²¹ÜÀí´¦·£·¨¡·±ê×¼£¨Èç´æÔÚвÆÈÓÕÆ£©£¬ÒÆË͹«°²»ú¹ØÖΰ²²¿ÃÅ£»Èô´ï¡¶ÐÌ·¨¡·±ê×¼£¨3 ¼¶ 30 ÈËÒÔÉÏ£©£¬ÒÆË͹«°²»ú¹Ø¾Õ첿ÃÅ£»
¡¡¡¡2.¹«°²»ú¹Ø¶ÔÐÌÊÂÕì²éºó²»¹¹³É·¸×ïµÄ£¬¿ÉÖ±½ÓÒÀ¾Ý¡¶Öΰ²¹ÜÀí´¦·£·¨¡·×÷³ö¾ÐÁô´¦·££¬ÎÞÐèÍË»ØÊг¡¼à¹Ü²¿ÃÅ£¬ÊµÏÖ ¡°ÐÐÐÌÏνӡ± ¸ßЧ»¯¡£
¡¡¡¡Ö¤¾Ý¹²Ïí£º
¡¡¡¡1.¡¶½ûÖ¹´«ÏúÌõÀý¡·µÄµ÷²éȡ֤£¨Èç²ÆÎñƾ֤¡¢³¡µØÐÒ飩¿É×÷Ϊ¡¶Öΰ²¹ÜÀí´¦·£·¨¡·¡¶ÐÌ·¨¡·µÄ»ù´¡Ö¤¾Ý£»
¡¡¡¡2.˾·¨½âÊÍÃ÷È·µÄµç×ÓÖ¤¾Ý£¨Èç´«ÏúϵͳÊý¾Ý¡¢É罻ƽ̨¼Ç¼£©£¬¿É¿ç·¨¹æÍ¨Ó㬼õÉÙÖØ¸´È¡Ö¤¡£
¡¡¡¡£¨ËÄ£©ºËÐļÛÖµ£º´Ó¡°Êºó´ò»÷¡±µ½¡°Ô´Í··À¿Ø¡±
¡¡¡¡1.¡¶Öΰ²¹ÜÀí´¦·£·¨¡·µÚÈýÊ®ËÄÌõͨ¹ý¶Ô¡°Ð²ÆÈ¡¢ÓÕÆ ÐÐΪµÄ¾ÐÁô³Í½ä£¬Ö±»÷´«Ïú×éÖ¯ ¡°ÀÐÂÃüÂö¡±£¬¶ôÖÆ´«ÏúÀ©ÕŵÄÔ´Í·£»
¡¡¡¡2.¡¶ÐÌ·¨¡·¼°Ë¾·¨½âÊÍͨ¹ýϸ»¯¡°Çé½ÚÑÏÖØ¡±±ê×¼£¬¾«×¼´ò»÷´«ÏúºËÐĹǸɣ¬Íß½â×éÖ¯¼Ü¹¹£»
¡¡¡¡3.¡¶½ûÖ¹´«ÏúÌõÀý¡·Í¨¹ý¶Ô²ÎÓëÕß¡¢°ïÖúÕߵķ£¿î£¬À©´ó¹æÖÆ·¶Î§£¬Ñ¹Ëõ´«ÏúÉú´æ¿Õ¼ä¡£ÈýÕßÐͬÐÎ³É ¡°´ò»÷¹Ç¸É + ÕðÉåÀР+ ³Í½ä²ÎÓ롱 µÄÈ«Á´Ìõ·À¿ØÌåϵ£¬Íƶ¯´«ÏúÖÎÀí´Ó ¡°¸ö°¸²é°ì¡± תÏò ¡°ÏµÍ³·À¿Ø¡±¡£
¡¡¡¡ÕâÖÖÉè¼ÆÊµÏÖÁË¡°·£¿î¾¯¸æ- Öΰ²¾ÐÁô -ÐÌÊ´¦·£¡±µÄÍêÕû³Í½äÌݶȣ¬Ê¹Ö´·¨²¿Ãſɸù¾ÝÐÐΪΣº¦³Ì¶È¾«×¼Ê©²ß¡£
¡¡¡¡µÚ¶þ²¿·Ö¡¢¶ÔÖ±ÏúÐÐÒµµÄÓ°Ï죺ºÏ¹æÏ´ÅÆÓë¼ÛÖµ»Ø¹é
¡¡¡¡Ö±ÏúÓë´«ÏúµÄ¡°±ß½çÄ£ºýÐÔ¡±£¬Ê¹Ð·¨¶ÔÖ±ÏúÐÐÒµÐγɡ°Ë«Èн£¡±Ð§Ó¦£ºÒ»·½ÃæÍ¨¹ýÑÏÀ÷´ò»÷´«Ïú¾»»¯ÐÐÒµ»·¾³£¬ÎªºÏ¹æÆóÒµ´´Ôì·¢Õ¹¿Õ¼ä£»ÁíÒ»·½Ãæµ¹±ÆÖ±ÏúÆóҵǿ»¯ºÏ¹æ¹ÜÀí£¬±ÜÃâ´¥Åö´«ÏúºìÏß¡£
¡¡¡¡1¡¢ÐÐÒµÏ´ÅÆ¼ÓËÙ£ººÏ¹æÆóÒµÓë¡°²Á±ßÇò¡±ÆóÒµµÄ·Ö»¯
¡¡¡¡Ð·¨ÊµÊ©ºó£¬Ö±ÏúÐÐÒµ³ÊÏÖÃ÷ÏԵġ°Âí̫ЧӦ¡±¡ª¡ª ºÏ¹æÆóҵƾ½èÅÆÕÕÓë¹ÜÀíÓÅÊÆ½øÒ»²½À©´óÊг¡·Ý¶î£¬¶ø´æÔÚ¡°´«Ïú»¯ÇãÏò µÄÆóÒµ¼ÓËÙÍ˳ö¡£ÕâÒ»±ä»¯¼¯ÖÐÌåÏÖÔÚÁ½·½Ã棺
¡¡¡¡¡°±äÏàÈëÃÅ·Ñ¡±Ä£Ê½µÄÖս᣺з¨Í¨¹ý´ò»÷¡°ÒÔ¹º´úͶ¡±µÄ´«ÏúÐÐΪ£¬Ö±½Ó·ñ¶¨ÁËÖ±ÏúÐÐÒµµÄ¸ßÃż÷±¨µ¥Ä£Ê½¡£´Ëǰ²¿·ÖÆóÒµÉèÖá°±¨µ¥ 6800 Ôª»ñÔùÈ¨Òæ¡±¡°¹ºÂò 2 ÍòÔª²úÆ·³ÉΪ¾ÏúÉÌ¡±µÈ¹æÔò£¬ËäÒÔ¡°²úÆ·ÏúÊÛ¡±ÎªÃû£¬ÊµÔò¾ß±¸¡°ÈëÃÅ·Ñ¡±ÌØÕ÷¡£Ð·¨ÊµÊ©ºó£¬ÕâÀàÆóÒµÃæÁÙË«ÖØ·çÏÕ£ºÈô±»È϶¨Îª¡°±äÏàÒªÇó½ÉÄÉ·ÑÓÃÈ¡µÃ¼ÓÈë×ʸñ¡±£¬×éÖ¯Õß¿ÉÄܱ»´¦¾ÐÁô£»ÆóÒµ¿ÉÄܱ»µõÏúÖ±Ïú¾ÓªÐí¿ÉÖ¤¡£
¡¡¡¡ºÏ¹æÆóÒµµÄ¾ºÕùÓÅÊÆÍ¹ÏÔ£ºÒÔijͷ²¿ÆóҵΪÀý£¬¸ÃÆóҵƾ½èÖ±ÏúÅÆÕÕ¡¢A ¼¶ÐÅÓÃÆÀ¼¶¼° 86 µÀÖÊÁ¿¹Ü¿ØÌåϵ£¬ÔÚз¨ÊµÊ©ºó¼ÓËÙÀ©ÕÅ£¬2025 ÄêÉϰëÄêÓªÊÕͬ±ÈÔö³¤ 30%£¬ÊÐÖµ½Ó½ü 294 ÒÚÔª¡£·´¹Û 3 ¼Ò´æÔÚ¡°ÍŶӼƳꡱÏÓÒɵÄÖÐСֱÏúÆóÒµ£¬Òò¾ÏúÉ̱»¾Ù±¨¡°ÓÕÆÀС±£¬¸ºÔðÈ˱»´¦¾ÐÁô£¬ÆóÒµ×îÖÕÍ£ÒµÕû¸Ä¡£
¡¡¡¡¾ÝÉÌÎñ²¿Êý¾Ý£¬2025 ÄêÈý¼¾¶ÈÈ«¹úÖ±ÏúÆóÒµÊýÁ¿´Ó 93 ¼Ò½µÖÁ 88 ¼Ò£¬5 ¼ÒÍ˳öÆóÒµ¾ù´æÔÚ ¡°¸ßÃż÷±¨µ¥¡±¡°²ã¼¶·µÀû¡± µÈºÏ¹æè¦´Ã£¬ÐÐÒµ¼¯ÖжȽøÒ»²½ÌáÉý¡£
¡¡¡¡2¡¢ºÏ¹æ¹ÜÀíµÄ¡°È«Ô±´©Í¸¡±£º´ÓÆóÒµµ½¾ÏúÉ̵ÄÔðÈÎÇ¿»¯
¡¡¡¡Ð·¨½«¡°Ð²ÆÈ¡¢ÓÕÆËûÈ˲μӡ±ÄÉÈë´¦·££¬Ö±½Óµ¹±ÆÖ±ÏúÆóÒµ½¨Á¢¡°È«Ô±ºÏ¹æ¡±Ìåϵ¡£¹ýÍùÖ±ÏúÆóÒµµÄºÏ¹æ¹ÜÀí¶à¼¯ÖÐÓÚ×ܲ¿²ãÃæ£¬¶Ô¾ÏúÉ̵ġ°¼´ÐËÐû´«¡±¡°Àл°Êõ¡±¹Ü¿Ø²»×㣬¶øÐ·¨ÊµÊ©ºó£¬ÕâÀàÐÐΪ¿ÉÄÜÒý·¢¾ÐÁô´¦·££¬½ø¶øÇ£Á¬ÆóÒµÔðÈΡ£
¡¡¡¡Í·²¿ÆóÒµÒÑÂÊÏÈÐж¯£º
¡¡¡¡°²Àû£ºÉý¼¶¡°¾ÏúÉ̺ϹæÅàѵƽ̨¡±£¬ÐÂÔö¡°Ð·¨½â¶Á¡±¡°»°ÊõºìÏßÇåµ¥¡±¿Î³Ì£¬ÒªÇó¾ÏúÉÌÿÔÂÍê³É¿¼ºË£¬Î´´ï±êÕßÔÝÍ£ÊÚȨ£»½«¡°½ûÖ¹ÓÕÆÀС±Ð´Èë¾ÏúÉ̺Ïͬ£¬Ã÷È·¡°ÈôÒò¸öÈËÐÐΪ±»Öΰ²´¦·££¬ÆóÒµÓÐȨ½â³ýºÏ×÷²¢×·Ô𡱣»
¡¡¡¡ÎÞÏÞ¼«£ºÖƶ¨¡¶¾ÏúÉÌÖΰ²ÔðÈθæÖªÊé¡·£¬Ã÷È·¡°×éÖ¯ÏßÏÂÅàѵ²»µÃÏÞÖÆÈËÉí×ÔÓÉ¡±¡°Ðû´«²»µÃÐé¹¹Ö¸»°¸Àý¡±µÈ½ûÁҪÇó¾ÏúÉÌÇ©×ÖÈ·ÈÏ¡£
¡¡¡¡ÕâЩ´ëÊ©±íÃ÷£¬Ö±ÏúÆóÒµµÄºÏ¹æ¹ÜÀíÒÑ´Ó¡°ÖƶÈÖ½Ãæ»¯¡±×ªÏò¡°ÐÐΪʵÖÊ»¯¡±£¬¾ÏúÉ̵ĸöÌåÐÐΪÓëÆóÒµµÄºÏ¹æÔðÈÎÉî¶È°ó¶¨¡£
¡¡¡¡3¡¢Ö±ÏúÓë´«Ïú±ß½çµÄ¡°¸ÕÐÔÇåÎú¡±£ºÈý´óºÏ¹æºìÏßÇ¿»¯
¡¡¡¡Ð·¨µÄʵʩʹֱÏúÓë´«ÏúµÄ±ß½ç¸ü¼ÓÃ÷È·£¬Ö±ÏúÆóÒµÐèÑÏÊØÈý´óµ×Ïߣº
¡¡¡¡ÎÞÃż÷×¼Èëµ×Ïߣº±ØÐë³¹µ×È¡Ïû¡°¹ºÂò²úÆ·´ï±ê·½¿É³ÉΪ¾ÏúÉÌ¡±µÄ¹æÔò£¬¸ÄΪ¡°×ÔÔ¸¼ÓÈë¡¢ÁãÃż÷×¢²á¡±£¬È罫¡°±¨µ¥ 6800 ÔªÔùÍø¿Î¿¨¡±µ÷ÕûΪ¡°ÈÎÒâÏû·Ñ¼´¿É 1 Ôª»»¹º¡±£»
¡¡¡¡µ¥²ã´Î¼Æ³êµ×ÏߣºÓ¶½ð¼ÆËã±ØÐë½öÏÞ¡°±¾ÈËÖ±½ÓÏúÊÛÒµ¼¨¡±£¬½ûÖ¹ÈκÎÐÎʽµÄ¡°²ã¼¶·µÀû¡±¡°ÍŶӽ±Àø¡±£¬±¨³ê±ÈÀýÑϸñ¿ØÖÆÔÚ 30% ÒÔÄÚ£»
¡¡¡¡ÕæÊµÐû´«µ×Ïߣº¾ÏúÉÌÐû´«²»µÃ°üº¬¡°ÔÂÈë°ÙÍò¡±¡°ÌÉ׬ÊÕÒæ¡±µÈÓÕÆÐÔ±íÊö£¬ÐèÈçʵÅû¶²úÆ·¹¦Ð§ÓëÓ¯Àûģʽ£¬±ÜÃâÂäÈë¡°ÓÕÆËûÈ˲μӡ±µÄ·¶³ë¡£
¡¡¡¡4¡¢·¢Õ¹»úÓö£ººÏ¹æÇ°Ìáϵġ°¼ÛÖµ»Ø¹é¡±
¡¡¡¡Ð·¨¶Ô´«ÏúµÄÑÏÀ÷´ò»÷£¬·´¶øÎªºÏ¹æÖ±ÏúÆóÒµ´´ÔìÁË¡°¼Ûֵ͹ÏÔ¡±µÄ·¢Õ¹»úÓö¡£Ö±ÏúģʽµÄºËÐÄÓÅÊÆÔÚÓÚ¡°²úÆ· + ÐÅÈΡ±µÄÉî¶ÈÁ´½Ó£¬Ð·¨Í¨¹ý¾»»¯Êг¡»·¾³£¬Ê¹ÕâÒ»ÓÅÊÆµÃÒÔÊÍ·Å£º
¡¡¡¡²úÆ·¼Ûֵǿ»¯£º°²ÀûÆóÒµ¼ÓËÙÑз¢Í¶Èë£¬ÍÆ³ö¶¨ÖÆ»¯ÓªÑø·½°¸¡¢ÌØÉ«Å©²úÆ·µÈ²îÒ컯²úÆ·£¬ÒÀÍС°Ç¿²úÆ·Á¦¡± Ìæ´ú¡°¸ßÓ¶½ðÓÕ»ó¡±ÎüÒýÓû§£»
¡¡¡¡·þÎñ¼ÛÖµÉý¼¶£º½«¾ÏúÉÌתÐÍΪ¡°×¨Òµ¹ËÎÊ¡±£¬Í¨¹ý½¡¿µÉ³Áú¡¢Ò»¶ÔÒ»×ÉѯµÈ·þÎñ½¨Á¢ÐÅÈΣ¬¶ø·ÇÒÀÀµ¡°ÀзµÀû¡±£¬Èç°²Àû¡°´´Íæ¼Ò¡±Í¨¹ý½¡ÉíÉçȺʵÏÖÓû§¸´¹ºÂÊÌáÉýÖÁ 45%£»
¡¡¡¡Êý×Ö»¯ºÏ¹æ¸³ÄÜ£º´î½¨¡°Ö±ÏúÔ±¹ÜÀíϵͳ¡±£¬ÊµÊ±¼Ç¼ÏúÊÛÊý¾Ý¡¢Ó¶½ð¼ÆËã¡¢Ðû´«ÄÚÈÝ£¬È·±£È«³Ì¿É×·ËÝ£¬¼ÈÂú×ã¼à¹ÜÒªÇó£¬ÓÖÌáÉýÔËӪЧÂÊ¡£
¡¡¡¡ÕâÖÖ¡°È¥´«Ïú»¯¡±µÄ¼ÛÖµ»Ø¹é£¬Ê¹Ö±ÏúÐÐÒµÖð²½°ÚÍÑ¡°ÀÈËÍ·¡±µÄ¸ºÃæ±êÇ©£¬2025 ÄêÈý¼¾¶ÈÏû·ÑÕß¶ÔÖ±ÏúÐÐÒµµÄÐÅÈζȽÏÈ¥ÄêÌáÉý 22%£¬ÎªºÏ¹æÆóÒµ´ò¿ªÁËеÄÔö³¤¿Õ¼ä¡£
¡¡¡¡5¡¢ÆóÒµ²ãÃæ£º´òÔì ¡°È«Á´ÌõºÏ¹æ·À»ðǽ¡±
¡¡¡¡Ö±ÏúÆóÒµÐè´ÓÈý·½Ãæ¹¹½¨ºÏ¹æÌåϵ£º
¡¡¡¡Ç°¶Ë×¼ÈëºÏ¹æ£ºÈ¡ÏûÈκÎÐÎʽµÄ¼ÓÈëÃż÷£¬¾ÏúÉÌ×¢²á½öÐèÉí·ÝºËʵ£¬ÎÞÐè°ó¶¨Ïû·Ñ£»
¡¡¡¡ÖжËÔËÓªºÏ¹æ£º¿ª·¢¡°Ðû´«ÄÚÈÝÉóºËϵͳ¡±£¬½ûÖ¹ÓÕÆÐÔ±íÊö£»½¨Á¢¡°Ó¶½ð¼ÆËã·ç¿ØÄ£ÐÍ¡±£¬×Ô¶¯À¹½Ø²ã¼¶·µÀû£»
¡¡¡¡ºó¶ËÓ¦¼±ºÏ¹æ£ºÉèÁ¢¡°ºÏ¹æ¾Ù±¨×¨Ïß¡±£¬¶Ô¾ÏúÉÌÎ¥¹æÐÐΪ 24 СʱÏìÓ¦£¬·¢ÏÖÒÉËÆÓÕÆÐÐΪÁ¢¼´ÖÆÖ¹²¢Ïò¼à¹Ü²¿Ãű¨±¸£¬±ÜÃâÉý¼¶ÎªÖΰ²°¸¼þ¡£
¡¡¡¡Ð¡¶Öΰ²¹ÜÀí´¦·£·¨¡·µÚÈýÊ®ËÄÌõµÄÂ䵨£¬±êÖ¾×ÅÎÒ¹ú´«ÏúÖÎÀí½øÈë¡°ÐÐÕþÓëÐÌʲ¢ÖØ¡¢Ô¤·ÀÓë´ò»÷½áºÏ¡±µÄн׶Ρ£¶Ô´«Ïú×éÖ¯¶øÑÔ£¬¾ÐÁô³Í½äµÄÍþÉåÁ¦½«ÓÐЧ¶ôÖÆÆäÂûÑÓÊÆÍ·£»¶ÔÖ±ÏúÐÐÒµ¶øÑÔ£¬·¨ÂɵĸÕÐÔÔ¼ÊøÕýÔÚµ¹±ÆÐÐÒµ°ÚÍÑ¡°´«ÏúÒ컯¡±µÄ·¾¶ÒÀÀµ£¬»Ø¹é¡°²úÆ· + ·þÎñ¡±µÄ¼ÛÖµ±¾Ô´¡£
¡¡¡¡´Ó³¤Ô¶À´¿´£¬Ð·¨²¢·ÇÒªÏÞÖÆÉç½»ÉÌÒµµÄ´´Ð»îÁ¦£¬¶øÊÇͨ¹ý»®¶¨ÇåÎú±ß½ç£¬ÎªºÏ¹æ´´Ð±£¼Ý»¤º½¡£ÔÚ·¨Öοò¼ÜÄÚÉî¸û¼ÛÖµµÄÊг¡Ö÷Ì壬ÖÕ½«ÔÚÐÐÒµÏ´ÅÆÖÐЦµ½×îºó¡£Õâ¼ÈÊÇз¨µÄÁ¢·¨³õÖÔ£¬Ò²ÊÇÖйúÉç½»ÉÌÒµ×ßÏò³ÉÊì¹æ·¶µÄ±ØÓÉ֮·¡£
¡¡¡¡¡¾ÌرðÉùÃ÷£º²¿·ÖÎÄ×Ö¼°Í¼Æ¬À´Ô´ÓÚÍøÂ磬½ö¹©Ñ§Ï°ºÍ½»Á÷ʹÓ㬲»¾ßÓÐÈκÎÉÌÒµÓÃ;£¬ÆäÄ¿µÄÔÚÓÚ´«µÝ¸ü¶àµÄÐÅÏ¢£¬²¢²»´ú±í±¾Æ½Ì¨ÔÞͬÆä¹Ûµã¡£°æÈ¨¹éÔ×÷ÕßËùÓУ¬ÈçÉæ°æÈ¨»òÀ´Ô´±ê×¢ÓÐÎó£¬Ç뼰ʱºÍÎÒÃÇÈ¡µÃÁªÏµ£¬ÎÒÃǽ«Ñ¸ËÙ´¦Àí£¬Ð»Ð»!¡¿
×ªÔØÇë±ê×¢£ºÎÒ°®¼¼ÊõÍø¡ª¡ªÐ¡¶Öΰ²¹ÜÀí´¦·£·¨¡·Ê×´ÎÁйܴ«Ïú¶ÔÖ±ÏúÐÐÒµµÄÓ°Ï죡¡ª¡ª »ùÓÚоɷ¨Ìõ¶Ô±ÈÓëÐÐҵʵ¼ùµÄÉî¶È½â¶Á
- С¶Öΰ²¹ÜÀí´¦·£·¨¡·Ê×´ÎÁйܴ«
- ÒøÐУ¢´ò¹¤ÈË£¢Ð½×Ê´óÆØ¹â£ºÆ½°²
- ³¬5500ÒÚÕþ²ßºìÀûÀ´Ï®£¡¹ú³£»áÔÙ
- ¿÷ËðÒ»ÕûÄê£¬Ñø¼¦»§ÖÕÓÚ׬ÁË£¡Ò»
- ´«Ïú×î´óµÄ¿ËÐÇÀ´ÁË£¡ÈçºÎÊÊÓÃÐÂ
- ÑÇÖÞ¶þ¼¾¶È¿ªÃź죬ȫÇò¿Æ¼¼¹É±¨
- ¹ã¶«·¢²¼ÐÂÕþÁ¦³ÅÖÆÔìÒµ£ºÉèÏȽø
- 2025Ö±ÏúÐÐÒµ·¢Õ¹±¨¸æ½ÒÃØÁù´óºË
- µÍ»ùÊýµþ¼Ó¡°¾ÍµØ¹ýÄꡱ£¡Öйú1-
- Èý²¿Ãź±¼û¡°Î§¶Â¡±¾Óª´û Õâ¶Ô
